beat365英国官网网站
返回首页
|
2026年单独招生专栏
|
beat365英国官网网站AI聚合中心
通知公告
|
信息公开
|
智慧校园
|
联系我们
beat365英国官网网站
高专简介
专业设置
专家学者
专业带头人
联系我们
院系专业
装备制造系
公路建筑工程系
电子信息系
农牧系
财经商贸系
文化旅游系
卫生健康学院
小学教育系
学前教育系
智能制造系
马克思主义学院
文体学院
成人教育学院
开放教育学院
机构设置
行政机关
党务部门
群团组织
教学管理
教务通知
考务通知
日常管理
教学动态
管理文件
资源下载
学生管理
学生工作
思想教育
公寓之声
公寓动态
规章制度
资助工作
资源下载
专题栏目
招生资讯
招生信息
招生计划
招生政策
就业信息
成人教育
最新消息
自考信息
教学管理
招生简章
学生学籍管理
开放教育
电大动态
教务管理
学生管理
招生指南
专业介绍
奥鹏远程教育
beat365英国官网网站
高专简介
专业设置
专家学者
专业带头人
联系我们
院系专业
装备制造系
公路建筑工程系
电子信息系
农牧系
财经商贸系
文化旅游系
卫生健康学院
小学教育系
学前教育系
智能制造系
马克思主义学院
文体学院
成人教育学院
开放教育学院
机构设置
行政机关
党务部门
群团组织
教学管理
教务通知
考务通知
日常管理
教学动态
管理文件
资源下载
学生管理
学生工作
思想教育
公寓之声
公寓动态
规章制度
资助工作
资源下载
专题栏目
招生资讯
招生信息
招生计划
招生政策
就业信息
成人教育
最新消息
自考信息
教学管理
招生简章
学生学籍管理
开放教育
电大动态
教务管理
学生管理
招生指南
专业介绍
奥鹏远程教育
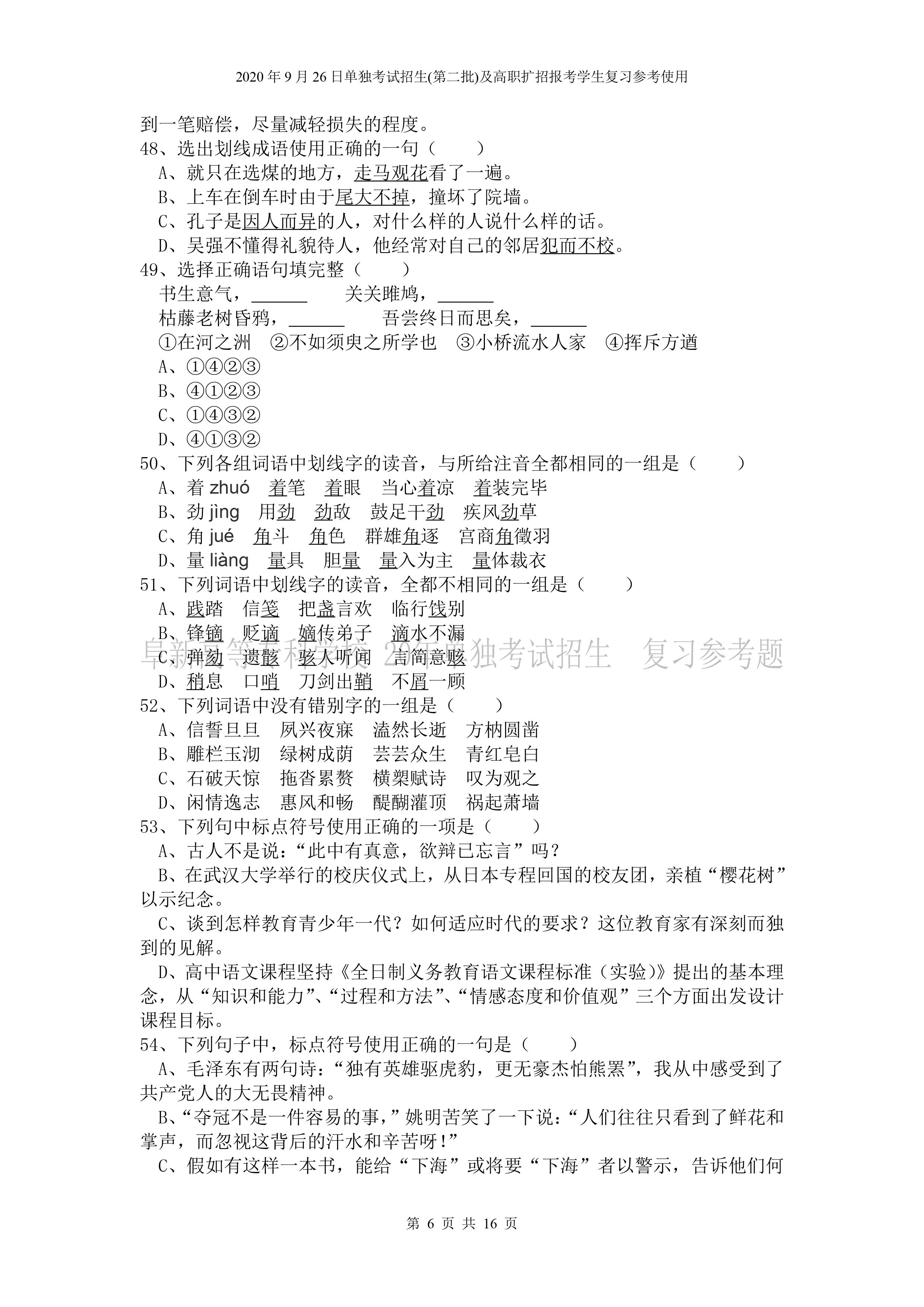
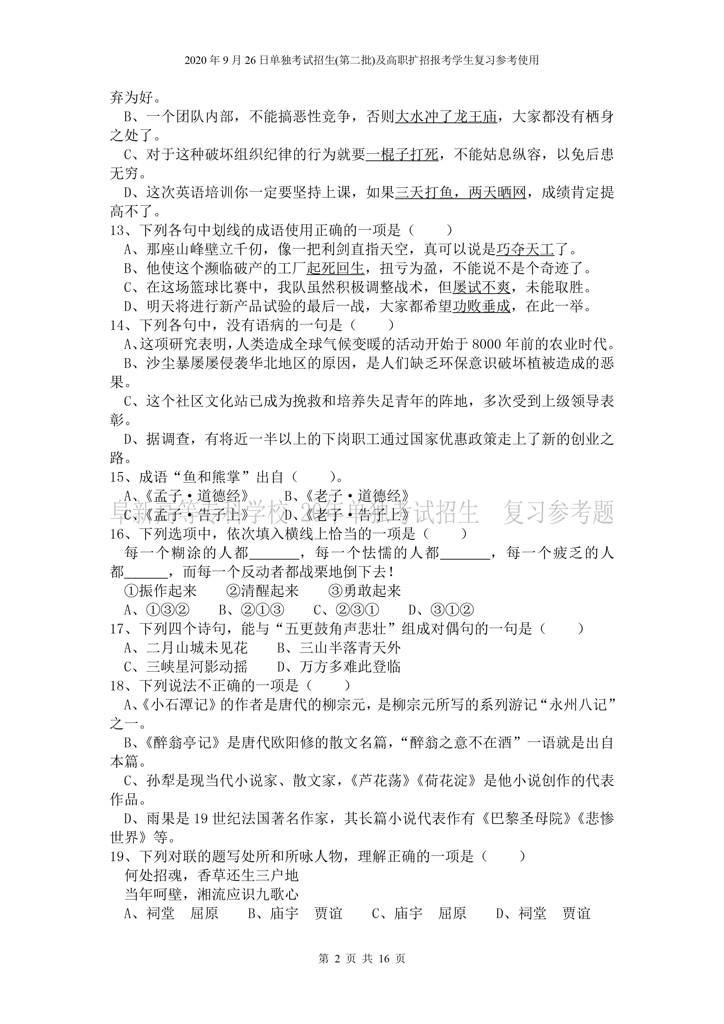
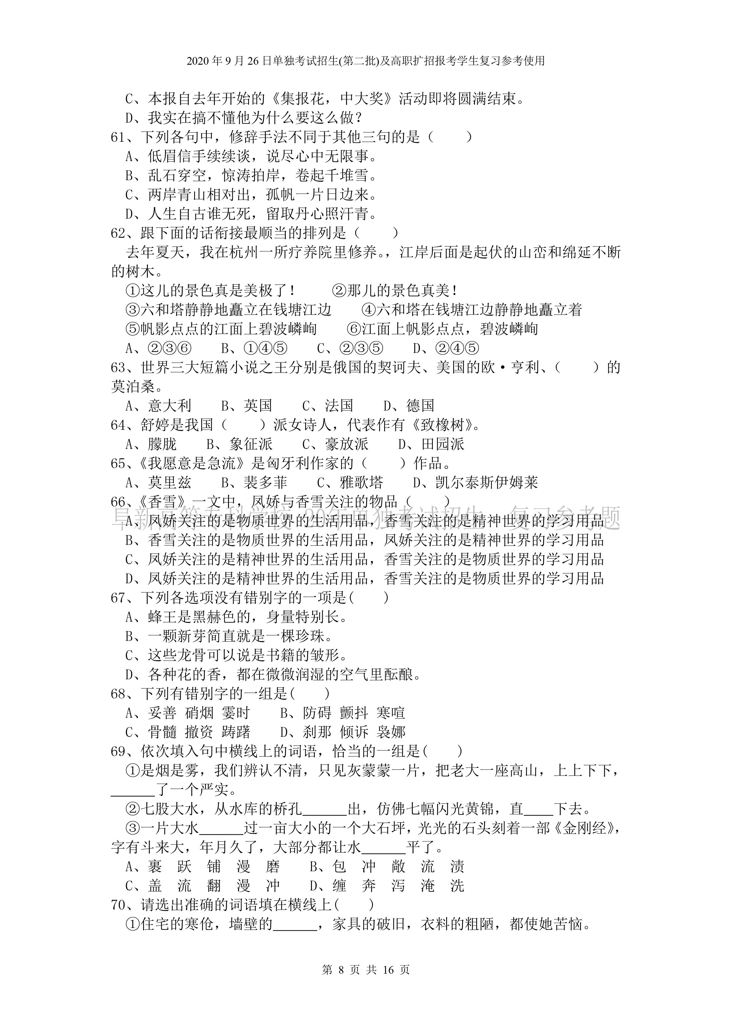
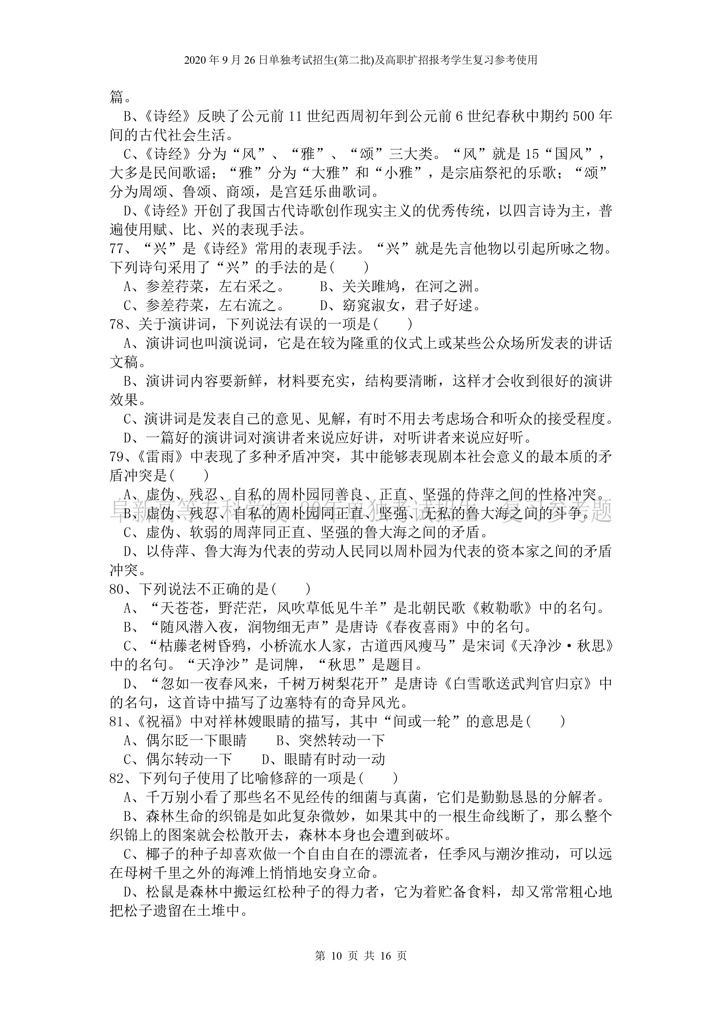
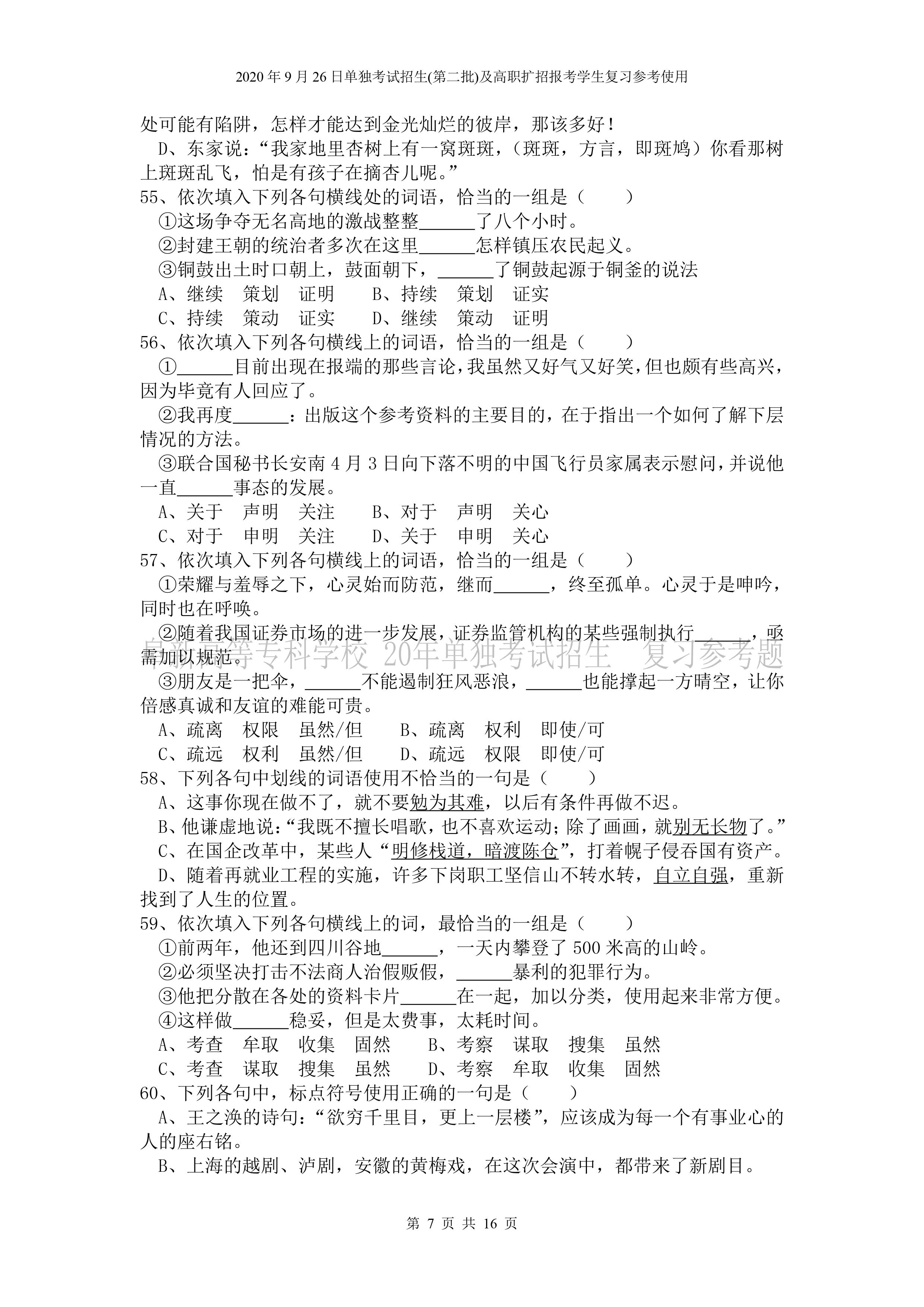
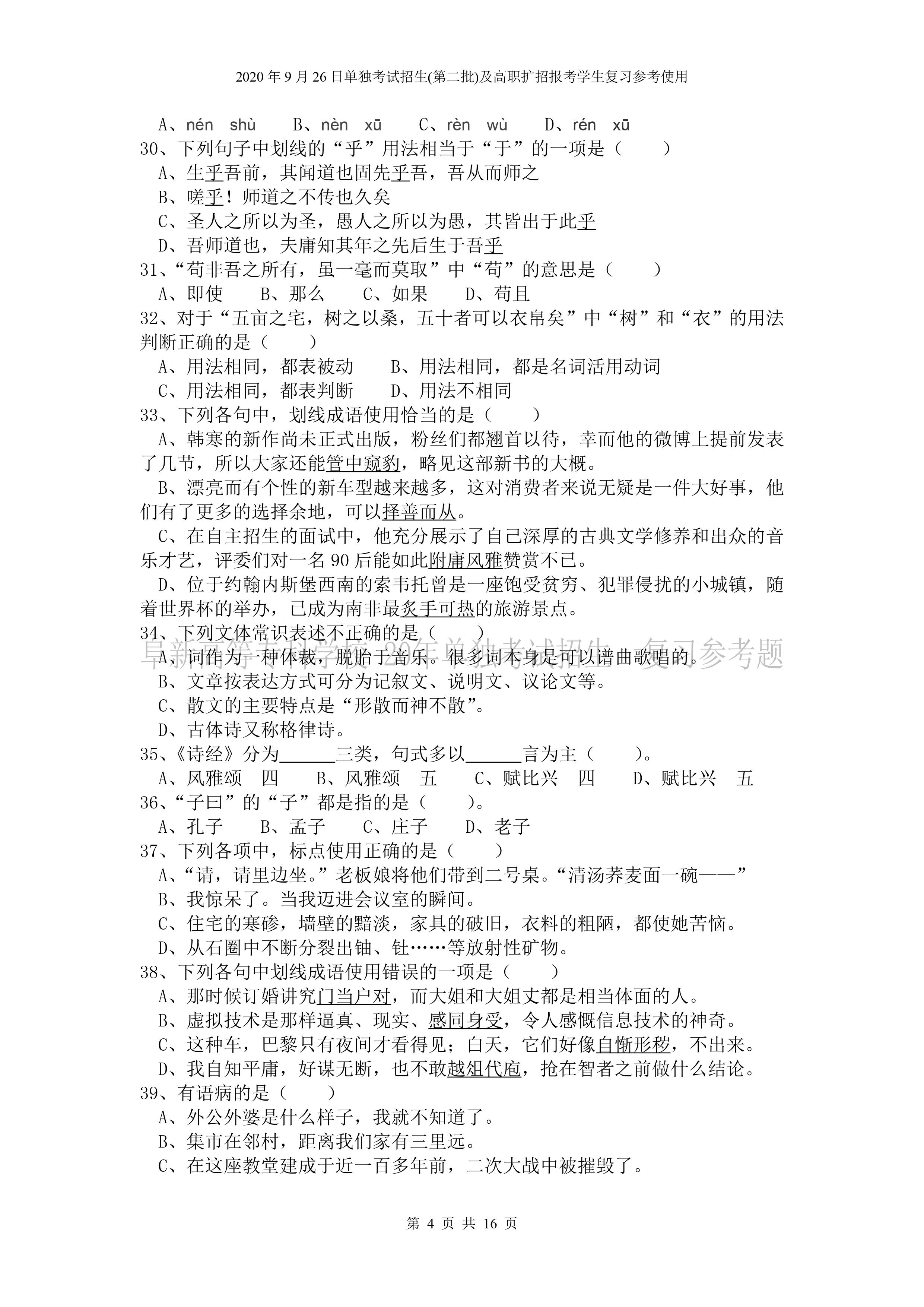
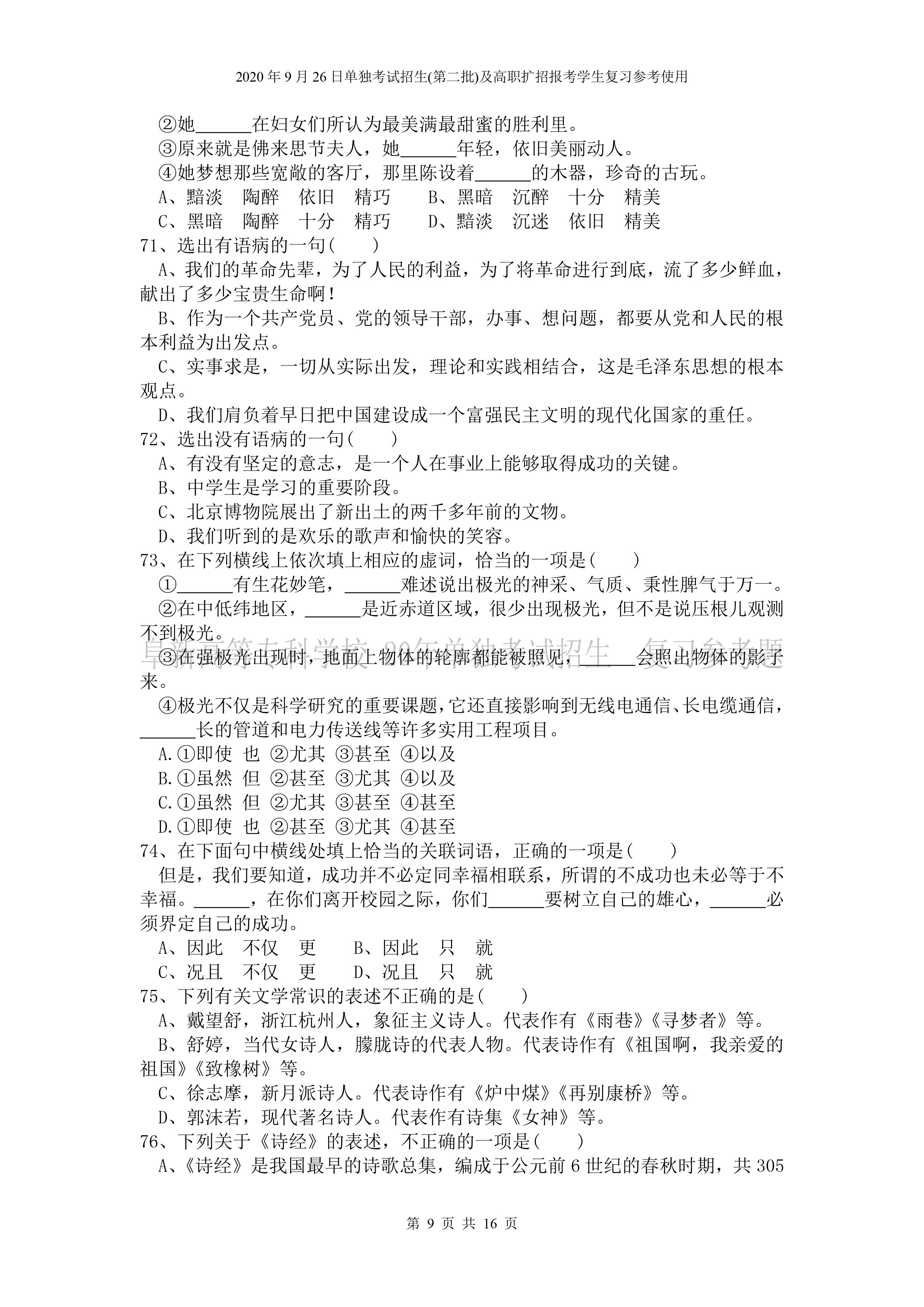
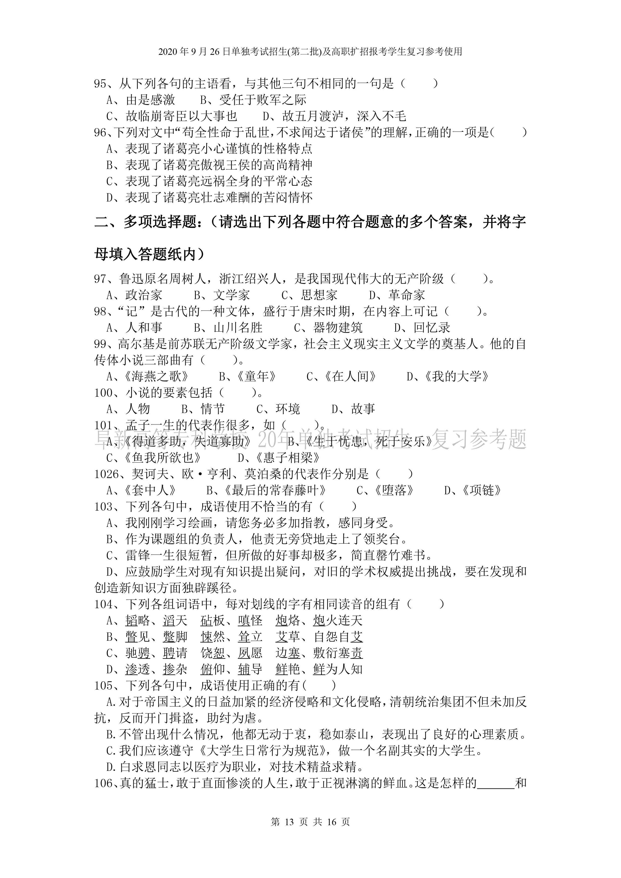
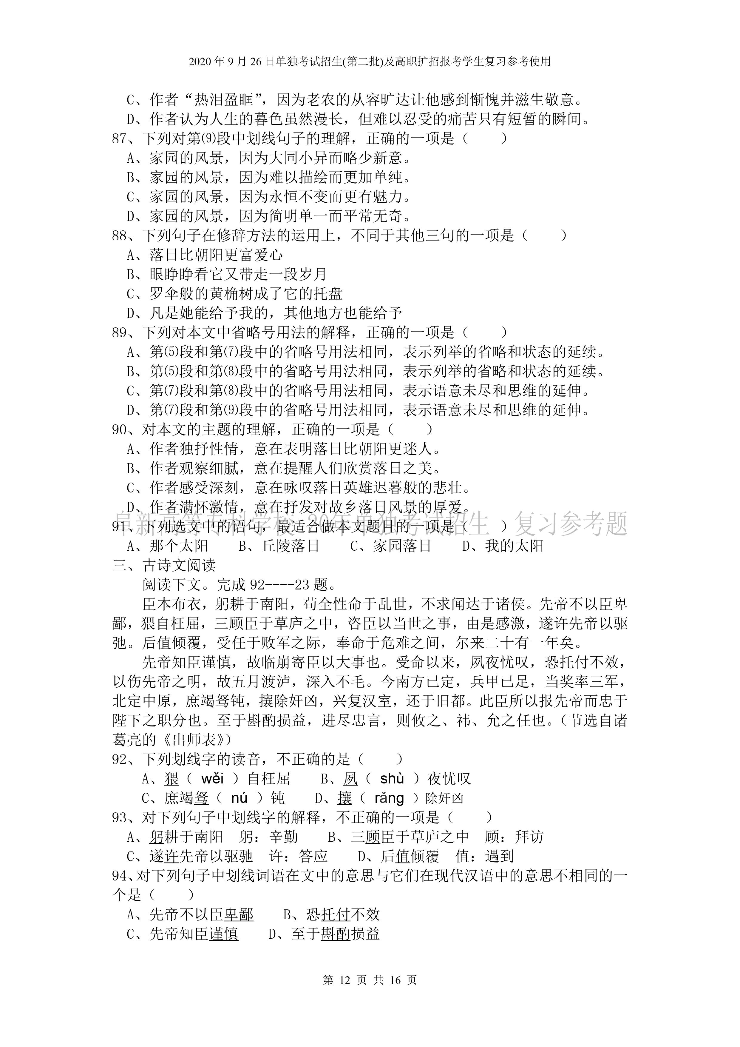
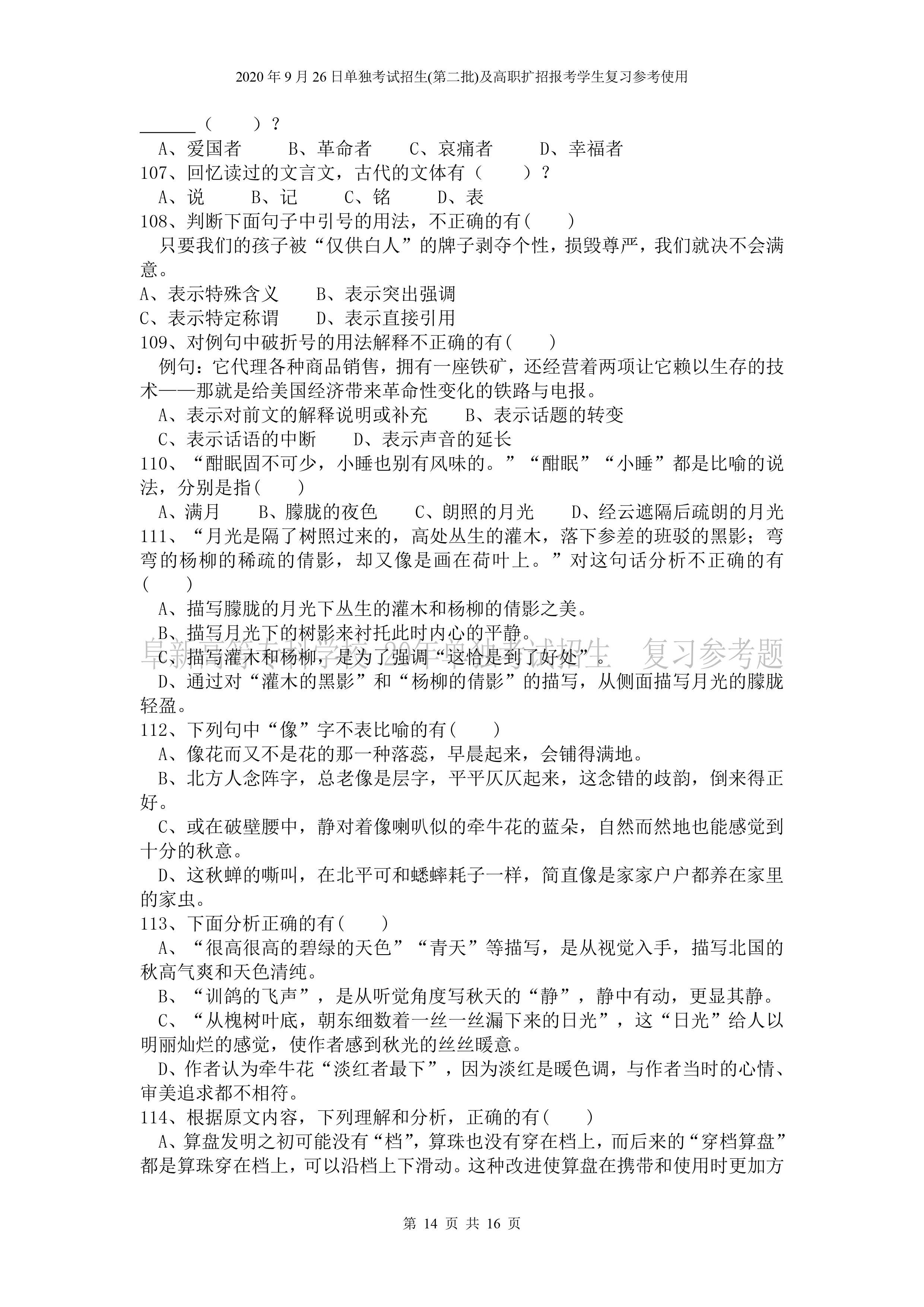
beat365英国官网网站2020年9月26日招生考试《文化素质》复习参考试题
发布时间: 2020-08-24
信息来源: 本站
11356
(请点击大图查看)
上一篇
beat365英国官网网站2020年单独招生专业(6月22日考试)
下一篇
beat365英国官网网站2020年9月26日招生考试《职业适应性测试》复习参考试题
招生资讯
beat365英国官网网站2026年单独招生考试拟招生专业
beat365英国官网网站2026年单独招生考试 《职业适应性测试》(护理专业)复习参考试...
beat365英国官网网站2026年单独招生考试 《职业适应性测试》复习参考试题
beat365英国官网网站2026年单独招生考试 《数学》复习参考试题
beat365英国官网网站2026年单独招生考试 《语文》复习参考试题
beat365英国官网网站2025年单独招生考试中职生-护理专业职业技能测试复习参考题
beat365英国官网网站
院系专业
机构设置
教学管理
学生管理
招生资讯
就业信息
成人教育
开放教育
返回首页
|
2026年单独招生专栏
|
beat365英国官网网站AI聚合中心
通知公告
|
信息公开
|
智慧校园
|
联系我们